Skip to content
OM RECYCLING
CONSERVE THE ENVIRONMENT RECYCLE E-WASTE
Home
Services
Our Process
About Us
More about E-waste
Contact Us
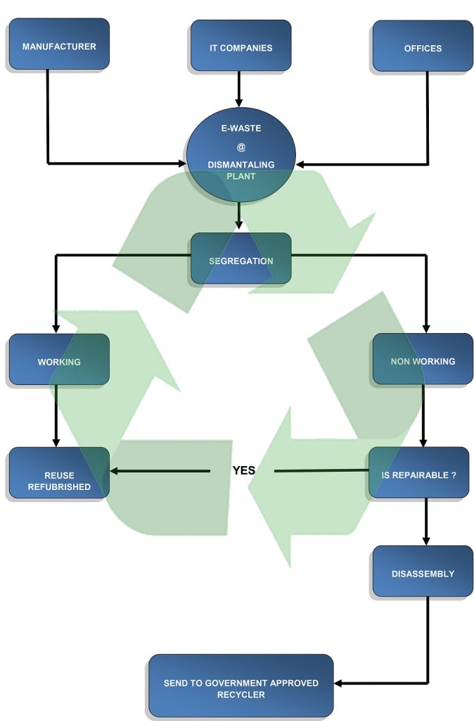
Our Process
Need more help?
Chat on WhatsApp
Loading Comments...
Write a Comment...
Email (Required)
Name (Required)
Website
OM RECYCLING
Sign up
Log in
Copy shortlink
Report this content
Manage subscriptions